GB7258—2017《机动车运行安全技术条件》
发布时间:2017年11月22日 10:31 作者:元华 来源:乐竞(中国)体育官方网站
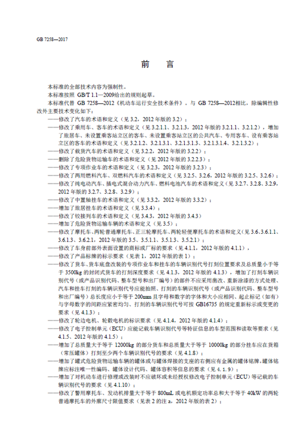
GB7258-2017《机动车运行安全技术条件》由国家质量监督检验检疫总局和国标委联合发布于2017年9月29日,并将于2018年1月1日起正式实施。
乐竞(中国)体育官方网站了解到,新标准按照GB/T1.1—2009给出的规则起草,将代替GB7258—2012《机动车运行安全技术条件》,通过增删和修改相关规定,对车辆生产制造进行更详细,更有针对性的约束和管理。客车方面,进一步提升了大中型客车的运行安全性和防火安全性要求。
内容如下:








链接:/tech/2017/1122/article_81400.html
乐竞(中国)体育官方网站推荐阅读
乐竞(中国)体育官方网站[www.arovs.com]版权及免责声明:
1、凡本网注明“来源:www.arovs.com” 的所有作品,版权均属于乐竞(中国)体育官方网站,未经本网授权,任何单位及个人不得转载、摘编或以其它方式使用上述作品。已经本网授权使用作品的,应在授权范围内使用,并注明“来源:www.arovs.com”。违反上述声明者,本网将追究其相关法律责任。
2、凡本网注明 “来源:XXX(非乐竞(中国)体育官方网站)” 的作品,均转载自其它媒体,转载目的在于传递更多信息,并不代表本网赞同其观点和对其真实性负责。
3、如因作品内容、版权和其它问题需要同本网联系的,请在30日内进行。
※ 有关作品版权事宜请联系:copyright#chinabuses.com
1、凡本网注明“来源:www.arovs.com” 的所有作品,版权均属于乐竞(中国)体育官方网站,未经本网授权,任何单位及个人不得转载、摘编或以其它方式使用上述作品。已经本网授权使用作品的,应在授权范围内使用,并注明“来源:www.arovs.com”。违反上述声明者,本网将追究其相关法律责任。
2、凡本网注明 “来源:XXX(非乐竞(中国)体育官方网站)” 的作品,均转载自其它媒体,转载目的在于传递更多信息,并不代表本网赞同其观点和对其真实性负责。
3、如因作品内容、版权和其它问题需要同本网联系的,请在30日内进行。
※ 有关作品版权事宜请联系:copyright#chinabuses.com
热点新闻
- 李小鹏在全球可持续交通高峰论坛(2024)全体会议上作主旨讲话[09-26]
- 城市公交停车(保)场安全生产管理规定[09-13]
- 如何运用乘客与市场调查优化公交线路运营[09-11]
- 成都市快速公交系统建设与运营实践[08-19]
- 中小城市公交线网优化面临的主要问题、发展需求及优化策略[08-16]
- 城市公交行业驾驶员心理健康调查及对策建议[08-08]
- 城市公交企业如何开展安全隐患排查?[08-06]
- 城市公交企业基层班组文化建设的实践与思考[08-01]
品牌推荐
更多>>